
Through integration with other PeopleSoft applications and/or third-party applications, Project Costing accumulates a large amount of resource transaction data. Each resource transaction contains a cost and a quantity, as well as identifiers for the cost. The value of Project Costing is that it can reflect costs in meaningful ways.
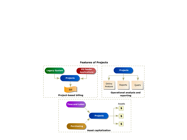
The three primary features of Project Costing are:
• Project-based billing
• Asset capitalization
• Operational analysis and reporting